
偿二代”下保险公司核心资本补充渠道亟待拓宽,在此背景下保险公司永续债出台。与保险公司资本补充债券相比,保险公司永续债的次级属性明显更强。我们对掘金保险公司永续债提出三个关注点,1)供需格局:供需或均集中于头部险企永续债,保险及理财为主要需求力量;2)内部分化:保险公司信用资质内部分化,利差走势存在差异,仍需分类把握;3)性价比分析:保险公司永续债具有免税优势,我们预计其流动性暂低于银行次级债,但估值上更有票息优势,同时更具有稳定性。
摘要
继2021年11月发布征求意见稿之后,2022年8月12日,中国人民银行和银保监会印发《关于保险公司发行无固定期限资本债券有关事项的通知》[1],自2022年9月9日起实施,保险公司无固定期限资本债券(以下简称“保险公司永续债”)正式落地。
“偿二代”约束下,保险公司永续债恰逢其时
“偿一代”下监管要求保险公司偿付能力充足率不低于100%,在此期间保险公司主要通过发行次级定期债务的方式补充附属资本。2015年2月原保监会发布中国风险导向偿付能力体系的17项监管规则,进入“偿二代”试运行过渡期,将核心资本和附属资本又分别进一步分为核心一级资本和核心二级资本、附属一级资本和附属二级资本,资本要求进一步细化。与“偿二代”试运行配套,2015年1月央行和原保监会联合发布公告允许保险公司发行资本补充债券,原来的次级定期债务逐步退出历史舞台。2021年1月银保监会修订发布《保险公司偿付能力管理规定》,将偿付能力监管指标扩展为核心偿付能力充足率、综合偿付能力充足率、风险综合评级三个指标。核心偿付能力充足率的监管要求使得保险公司具有补充核心资本的需求,而且《保险公司偿付能力监管规则(II)》中对于保单未来盈余计入核心资本的标准从严,保险公司核心资本补充渠道亟待拓宽,在此背景下人民银行和银保监会出台保险公司永续债规则。
抽丝剥茧,保险公司永续债的条款分析及品种对比
保险公司永续债用于补充保险公司核心二级资本,值得关注的主要条款包括:破产清算时的受偿顺序列于保单持有人和一般债权人之后,先于核心一级资本;没有固定期限;发行5年后方可赎回并且不得含有利率跳升机制及其他赎回激励,赎回后偿付能力充足率不达标的,不能赎回;支付利息后偿付能力充足率不达标的,当期利息支付义务应当取消;应当含有减记或转股条款;余额不得超过核心资本的30%。
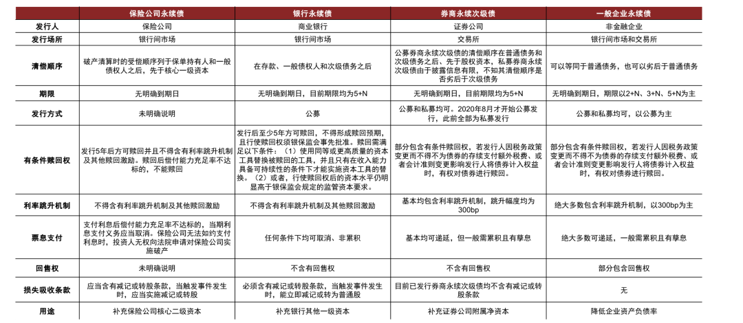
保险公司永续债与保险公司资本补充债券的主要区别在于偿付顺序更靠后、没有到期日、不得含有利率跳升机制、支付利息后偿付能力充足率不达标的应当取消付息、包含减记或转股条款等,保险公司永续债次级属性明显更强。与银行永续债、券商永续次级债、一般企业永续债相比,保险公司永续债的条款与银行永续债较为相似,包括清偿顺序劣后、无明确到期日、发行5年后方可赎回且行使赎回权需满足一定条件、不得含有利率跳升机制、须含有减记或转股条款等,不过在票息支付方面略有区别,保险公司永续债要求如果付息后偿付能力充足率不达标,强制利息取消支付。保险公司永续债与券商永续次级债和一般企业永续债的条款差异较大,次级属性较这两类债券明显更强。
掘金保险公司永续债的三个关注点
“偿二代二期”监管规则下保险公司实际资本认定趋严,客观上带来保险公司资本补充需求。在“资产荒”背景下,面对保险公司永续债这一新的投资机会,我们对掘金保险公司永续债提出三个关注点,分别为供需格局、内部分化和性价比分析。
供需或均集中于头部险企永续债:“偿二代二期”中保单未来盈余按照剩余期限分组并计入资本一条影响较大,这导致大部分寿险企业的核心资本有较大幅度的下降,我们预计保险公司永续债作为能够补充核心二级资本的品种,头部寿险或存发行需求。需求端来看,我们认为保险公司本身将贡献部分投资需求,其他主要参与者包括理财、基金、券商等,不过这些机构的公募账户所受限制较大,相较而言,专户的参与动力则会更强,具体参与程度取决于包括收益率水平、流动性在内的相对性价比,此外还需要注意的是目前年金账户的投资范围仍受相关文件约束。需求端还受以下因素影响:(1)与银行相比,保险公司的同业合作资源可能略少,发行规模和频率也会略低,因此保险公司永续债的发行成本与银行永续债相比或略高;(2)保险公司永续债从理论上来说应归属于权益类工具,投资群体或受到一定限制,如后续政策执行力度提升,保险公司永续债的需求端将会受到一定冲击。(3)取消强制评级从逻辑上来说会限制部分机构入库,但我们预计选择不评级的保险公司将较为有限,这一点对需求的影响相对可控。
保险公司信用资质内部分化,仍需分类把握:从保险公司次级债历史收益率及利差表现来看,外部评级AAA主体信用利差的波动主要受利率走势和行业监管政策影响,而AA+和AA评级主体信用利差波动主要受信用事件影响。截至2022年8月12日共有6支保险公司次级债未赎回,发行人均为信用资质偏弱主体。考虑到保险公司永续债较强的次级属性,我们认为仍需加强对发行人信用资质的辨别。
性价比分析:与银行永续债、二级资本债、5年期非金融类信用债对比。(1)保险公司永续债与其他金融次级债一样,均具有免税优势,而5年期非金融类信用债存在3%-6%的税负;(2)我们预计发行初期保险公司永续债的流动性与银行资本债相比欠佳;AAA级主体所发保险公司永续债流动性与剩余期限5年期左右的非金融类信用债相近,而中低评级或不及同评级非金融类信用债;(3)从估值水平来看,我们预计保险公司永续债相较其他品种具有更显著的票息优势,具体来说,AAA级、AA+级主体发行的保险公司永续债收益率预计将超过同评级的保险公司次级债、银行永续债及二级资本债;AA级主体仍需关注具体情况,但我们预计其收益率或高于同评级二级资本债;(4)从估值稳定性来看,我们预计AAA级主体所发保险公司永续债估值波动水平将低于银行永续债及二级资本债,不过AA+及AA主体所发债券估值波动或更大,还需关注发行后的具体情况。
保险公司永续债条款上具有较强次级属性,估值波动风险


“偿二代”约束下,保险公司永续债恰逢其时
“偿一代”下监管要求保险公司偿付能力充足率不低于100%。2003年3月原保监会印发《保险公司偿付能力额度及监管指标管理规定》[2],标志着“偿一代”的开始(以下将第一代针对保险公司偿付能力的监管制度称为“偿一代”)。文件中将偿付能力充足率定义为实际偿付能力额度除以最低偿付能力额度,提出对于偿付能力充足率小于100%的保险公司,保监会可将其列为重点监管对象,根据具体情况采取监管措施。2008年7月原保监会发布《保险公司偿付能力管理规定》[3],要求保险公司应当具有与其风险和业务规模相适应的资本,确保偿付能力充足率不低于100%,“偿一代”正式成型。
“偿一代”下保险公司主要通过发行次级定期债务的方式补充附属资本。在“偿一代”施行阶段,保险公司的资本分为核心资本和附属资本,其中附属资本可以通过发行次级定期债务的方式进行补充。
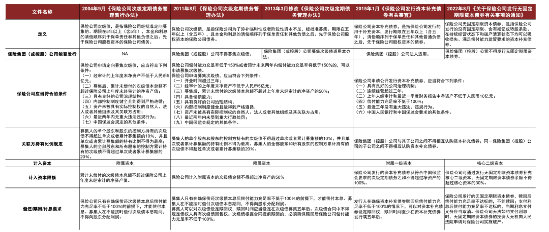
► 2004年9月原保监会发布《保险公司次级定期债务管理暂行办法》[4],将保险公司次级债定义为保险公司经批准定向募集的、期限在5年以上(含),本金和利息的清偿顺序列于保单责任和其他负债之后,先于股权资本的保险公司债务,并要求累计未偿付的次级债本息额不超过保险公司上年度末经审计的净资产值。
► 2011年10月原保监会印发《保险公司次级定期债务管理办法》[5],与2004年文件相比,主要新增要求包括:(1)要求保险公司累计未偿付的次级债本息额不超过上年末经审计的净资产的50%,同时规定保险公司计入附属资本的次级债金额不得超过净资产的50%。(2)规定保险集团(或控股)公司不得募集次级债。(3)取消了定向募集的限制。(4)细化了次级债提前赎回的监管要求,规定募集人可以对次级债设定赎回权,赎回时间应当设定在次级债募集五年后;次级债合同中不得规定债权人具有回售权;次级债根据合同提前赎回的,必须确保赎回后保险公司偿付能力充足率不低于100%。
► 2013年3月原保监会修改《保险公司次级定期债务管理办法》[6],允许保险集团(或控股)公司募集次级债。
2015年2月原保监会发布中国风险导向偿付能力体系的17项监管规则,进入“偿二代”试运行过渡期,资本要求进一步细化。随着金融危机之后国内外对于防范风险和监管要求的提升,2012年3月原保监会发布《中国第二代偿付能力监管制度体系建设规划》,正式启动“偿二代”建设工作(以下将第二代针对保险公司偿付能力的监管制度称为“偿二代”)。2015年2月原保监会印发《保险公司偿付能力监管规则(1—17号)》[7],将研制完成的“偿二代”全部主干技术标准共17项监管规则予以发布,“偿二代”进入试运行过渡期。根据《保险公司偿付能力监管规则第1号:实收资本》,保险公司资本分为核心资本和附属资本,核心资本和附属资本又分别可以进一步分为核心一级资本和核心二级资本、附属一级资本和附属二级资本,保险公司的资本要求进一步细化。
与“偿二代”试运行配套,2015年1月央行和原保监会联合发布公告允许保险公司发行资本补充债券,原来的次级定期债务2016年以来再未有发行。为拓宽保险公司资本补充渠道,提高保险公司偿付能力和抵御风险能力,2015年1月,中国人民银行与中国保监会联合发布2015年第3号公告,允许保险公司在全国银行间债券市场发行资本补充债券[8]。保险公司资本补充债券是指保险公司发行的用于补充资本,发行期限在五年以上(含五年),清偿顺序列于保单责任和其他普通负债之后,先于保险公司股权资本的债券。保险公司申请公开发行资本补充债券应满足偿付能力充足率不低于100%,可以采用担保方式发行。保险公司发行的资本补充债券及符合保监会要求的次级定期债务之和不得超过净资产的100%。2015年7月,平安财险发行第一支资本补充债券“15平安财险”,而原来在“偿一代”时期对于保险公司补充附属资本发挥重要作用的次级定期债务,在2015年12月浙商财险发行“14浙商次”之后,再未有发行。
2021年1月银保监会修订发布《保险公司偿付能力管理规定》[9],将偿付能力监管指标扩展为核心偿付能力充足率、综合偿付能力充足率、风险综合评级三个指标。核心偿付能力充足率即核心资本与最低资本的比值,衡量保险公司高质量资本的充足状况,其中核心资本是指保险公司在持续经营和破产清算状态下均可以吸收损失的资本;综合偿付能力充足率即实际资本与最低资本的比值,衡量保险公司资本的总体充足状况,其中实际资本是指保险公司在持续经营或破产清算状态下可以吸收损失的财务资源;风险综合评级即对保险公司偿付能力综合风险的评价,衡量保险公司总体偿付能力风险的大小。保险公司同时符合核心偿付能力充足率不低于50%、综合偿付能力充足率不低于100%、风险综合评级在B类及以上三项监管要求的,为偿付能力达标公司,不符合任意一项要求的为偿付能力不达标公司。
核心偿付能力充足率的监管要求使得保险公司具有补充核心资本的需求,而且《保险公司偿付能力监管规则(II)》[10]中对于保单未来盈余计入核心资本的标准从严,保险公司核心资本补充渠道亟待拓宽,在此背景下人民银行和银保监会出台保险公司永续债规则。2015年出台的保险公司资本补充债券主要用于补充附属一级资本,目前保险公司补充核心资本的渠道相对缺乏,但“偿二代”对核心偿付能力充足率不低于50%的要求使得保险公司面临补充核心资本的需求,而且根据“偿二代”二期工程下银保监会于2021年12月印发的《保险公司偿付能力监管规则(II)》,只有保单剩余期限在10年(含)以上的保单未来盈余才能贡献核心资本,且计入核心资本的保单未来盈余不得超过核心资本的35%,这使得大部分寿险公司核心资本面临下降压力。在此背景下,人民银行和银保监会2021年11月起草《关于保险公司发行无固定期限资本债券有关事项的通知(征求意见稿)》,2022年8月保险公司永续债规则正式落地,以提高保险公司风险抵御能力、拓宽保险公司核心资本补充渠道。
图表1:“偿二代”下保险公司偿付能力监管要求升级
资料来源:银保监会,中金公司研究部图表2:保险公司次级债相关规则的主要内容梳理
资料来源:银保监会,中金公司研究部抽丝剥茧,保险公司永续债的条款分析及品种对比
保险公司各级资本构成及补充工具
根据2021年12月银保监会发布的《保险公司偿付能力监管规则(II)》中《第1号:实际资本》,保险公司的资本应符合存在性、永续性、次级性、非强制性、外生性五大特性。核心一级资本、核心二级资本、附属一级资本、附属二级资本在这五大特性方面应当符合的标准如图表3所示。
图表3:保险公司各级资本应当符合的标准
资料来源:银保监会,中金公司研究部在当前“偿二代”偿付能力监管要求下,核心一级资本、核心二级资本和附属一级资本分别主要通过发行股权、保险公司永续债和资本补充债券的方式来补充。“偿一代”时期保险公司曾发行次级定期债务和次级可转债,其中次级定期债务用于补充附属资本,次级可转债在转股前可计入附属资本,转股后可以补充核心资本。不过如前文所述,2016年以来次级定期债务再无发行,而次级可转债历史上仅有中国平安(41.850, 0.24, 0.58%)于2013年发行的平安转债,其余保险公司均无发行,且平安转债已于2015年1月完成转股及赎回事宜。进入“偿二代”阶段后,保险公司资本补充债券于2015年出台,截至2022年8月12日已有89支资本补充债券发行,期限均为5+5年期,均包含赎回条款,在行使赎回权后偿付能力充足率不低于100%的情况下可以赎回,主要用于补充附属一级资本。本次推出的保险公司永续债主要用于补充核心二级资本。保险公司核心一级资本则需要保险公司发行股权来进行补充。
保险公司永续债的条款要求以及与保险公司资本补充债券的对比
根据《保险公司偿付能力监管规则(II)》中对于核心二级资本的合格标准规定、以及《关于保险公司发行无固定期限资本债券有关事项的通知》中对于保险公司永续债的条款规定,保险公司永续债值得关注的重要条款包括:
► 清偿顺序:在持续经营状态下和破产清算状态下均可以吸收损失。破产清算时的受偿顺序列于保单持有人和一般债权人之后,先于核心一级资本。
► 期限:没有固定期限。
► 有条件赎回权:发行5年后方可赎回并且不得含有利率跳升机制及其他赎回激励。赎回后偿付能力充足率不达标的,不能赎回。
► 利率跳升机制:不得含有利率跳升机制。
► 利息支付:支付利息后偿付能力充足率不达标的,当期利息支付义务应当取消。保险公司无法如约支付利息时,保险公司永续债的投资人无权向法院申请对保险公司实施破产。
► 损失吸收条款:应当含有减记或转股条款,当触发事件发生时,应当实施减记或转股。触发事件包括持续经营触发事件和无法生存触发事件。持续经营触发事件是指保险公司的核心偿付能力充足率低于30%。无法生存触发事件指发生以下情形之一:(1)银保监会认为若不进行减记或转股,保险公司将无法生存;(2)相关部门认定若不进行公共部门注资或提供同等效力的支持,保险公司将无法生存。会计分类为权益工具的保险公司永续债,应当设定无法生存触发事件;会计分类为金融负债的保险公司永续债,应当同时设定持续经营触发事件和无法生存触发事件。
► 余额要求:保险公司永续债余额不得超过核心资本的30%。
保险公司永续债与保险公司资本补充债券的主要区别在于偿付顺序更靠后、没有到期日、不得含有利率跳升机制、支付利息后偿付能力充足率不达标的应当取消付息、包含减记或转股条款等,保险公司永续债次级属性明显更强。其中:
► 利率跳升机制方面,保险公司永续债不得含有利率跳升机制,而保险公司资本补充债券均含有利率跳升机制且跳升幅度均为100bp。这是因为,监管要求,保险公司发行的具有赎回条款的资本补充债券,剩余期限在4年(含)以上、3年(含)-4年、2年(含)-3年、1年(含)-2年、1年以内的,分别以账面价值的0、20%、40%、60%、80%作为认可价值(认可价值为0即可全额计入资本,即保险公司资本补充债券在最后5年可计入资本的金额逐年减计)。赎回日前后票面利率差额超过100bp,或者有证据表明保险公司会提前赎回的,剩余期限按赎回日计算,否则按到期日计算,赎回日未赎回的,剩余期限按到期日计算。因此,保险公司资本补充债券利率跳升幅度设置为100bp主要是为了保证可以按照到期日计算剩余期限,使得5+5年期的保险公司资本补充债券在赎回日之前可以全额计入资本。
► 利息支付方面,若支付利息后偿付能力充足率不达标,保险公司永续债应当取消支付当期利息而资本补充债券应当递延支付,即两者付息存在非累积和累积的区别,因此保险公司永续债次级属性更强。
图表4:保险公司永续债与保险公司资本补充债券的对比
资料来源:银保监会,中金公司研究部保险公司永续债与其他类型永续债的对比
保险公司永续债与银行永续债、券商永续次级债、一般企业永续债的对比如图表5所示。可以看出,保险公司永续债的条款与银行永续债较为相似,包括清偿顺序劣后、无明确到期日、发行5年后方可赎回且行使赎回权需满足一定条件、不得含有利率跳升机制、须含有减记或转股条款等。保险公司永续债和银行永续债在票息支付方面略有区别,保险公司永续债要求如果付息后偿付能力充足率不达标,强制利息取消支付。
保险公司永续债与券商永续次级债和一般企业永续债区别较大。其中:
► 保险公司永续债与券商永续次级债相比,共同之处在于清偿顺序上的劣后性、无明确到期日,但在有条件赎回权的设置、利率跳升机制、票息支付以及损失吸收条款等方面存在明显区别,保险公司永续债的次级属性明显更强。保险公司永续债发行5年后方可赎回且行使赎回权需满足偿付能力充足率要求、不得含有利率跳升机制、若付息后偿付能力充足率不达标可以取消付息、应当含有减记或转股条款。而券商永续次级债的有条件赎回权与发行券商的资本水平无关,主要是为了防止税收政策或会计政策的变更使得永续债的存续为发行人带来额外负担;基本均包含利率跳升机制,跳升幅度均为300bp,使得发行券商若不赎回将面临资金成本的显著提升,赎回永续债的动力较强;利息支付虽然可以递延,但不能取消,而且未付利息及其孳息会累积到下一年度;不含减记或转股条款。
► 保险公司永续债与一般企业永续债相比,共同之处主要在于均无明确到期日,但在清偿顺序、有条件赎回权的设置、利率跳升机制、票息支付以及损失吸收条款方面区别较大。其中在有条件赎回权的设置、利率跳升机制、票息支付以及损失吸收条款方面的区别与保险公司永续债和券商永续次级债的区别类似,这里不再展开。在清偿顺序上,保险公司永续债在破产清算时的受偿顺序列于保单持有人和一般债权人之后,先于核心一级资本,而一般企业永续债清偿顺序可以等同于普通债务,也可以劣后于普通债务。
综上,保险公司永续债和银行永续债条款较为相似,次级属性明显强于券商永续次级债和一般企业永续债。
图表5:保险公司永续债与其他类型永续债的对比
资料来源:银保监会,中金公司研究部掘金保险公司永续债的三个关注点
“偿二代二期”监管规则下保险公司实际资本认定趋严,客观上带来保险公司资本补充需求。在“资产荒”背景下,面对保险公司永续债这一新的投资机会,我们对掘金保险公司永续债提出三个关注点,分别为供需格局、内部分化和性价比分析。
供需或均集中于头部险企永续债
供给端:发行动力较强,但内部“信用分层”可能仍存
2021年起,“偿二代二期”加速落地,主要体现为新版《保险公司偿付能力管理规定》以及《保险公司偿付能力监管规则(II)》两份文件,前者于2021年3月初开始实施,后者于2022年第一季度开始实施,最晚于2025年起全面执行到位。
“偿二代二期”文件主要对保险业审慎监管的三支柱框架进行了修订与完善,对保险公司的偿付能力影响较大,企业补充资本的压力明显提升,我们预计近1-2年内保险公司补充资本的动力将较强。2022年以来,包括中邮人寿、信美人寿、中荷人寿、平安养老、中国人寿(28.200, -0.10, -0.35%)财险、泰康养老、中银三星人寿、中韩人寿在内的多家保险公司公布了增资扩股计划,也可侧面认证当下保险公司补充资本的压力的确较大。
三支柱建立于“偿二代一期”,具体包括:第一支柱,定量监管要求,主要防范能够用资本量化的保险风险、市场风险和信用风险,具体包括最低资本要求、实际资本评估标准、资本分级、压力测试、监管措施等五大监管工具;第二支柱,定性监管要求,即在第一支柱基础上,防范难以用资本量化的操作风险、战略风险、声誉风险和流动性风险,具体包括风险综合评级、偿付能力风险管理要求与评估、流动性风险监管、监管检查与分析、监管措施等五大监管工具;第三支柱,市场约束机制,即在第一支柱和第二支柱基础上,通过公开信息披露、提高透明度等手段,发挥市场的监督约束作用,防范依靠常规监管工具难以防范的风险,具体包括保险公司偿付能力信息公开披露、监管部门与市场相关方的偿付能力信息交流、信用评级等三大监管工具。从具体修订内容来看,《保险公司偿付能力监管规则(Ⅱ)》通过对第一支柱和第二支柱的修订和完善,使得保险公司实际资本和最低资本的计量发生重大变化,从而影响了保险企业的偿付能力充足率的计算,而《保险公司偿付能力管理规定》对偿付能力充足率的认定标准又已于2021年初提升。
目前来看,保单未来盈余按照剩余期限分组并计入资本一条影响较大,这导致大部分寿险企业的核心资本有较大幅度的下降。新规要求只有剩余期限在10年以上的保单的未来盈余才能贡献核心资本,且要求计入核心资本的保单未来盈余不得超过核心资本的35%,其余计入附属资本,而此前保单未来盈余可以全额计入核心资本。对于续期业务占比较高的大型保险公司来说,其多年累积的保单未来盈余此前为资本补充提供较大支持,因此新规实施后,该类企业压力较大。2022年一季度偿付能力报告显示,中国人寿寿险公司核心偿付能力充足率由上一季度末的253.70%下降至176.39%,平安人寿核心偿付能力充足率由225.99%下滑至142.48%,太平洋(2.810, 0.01, 0.36%)人寿的核心偿付能力充足率也由2021年四季度的218%降至今年一季度的147%。[11]